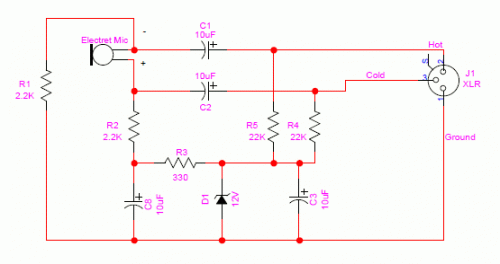
Réalisation du circuit interfaçant une capsule électret vers une entrée de préampli micro symétrique et fournissant une alimentation Phantom en +48V.Schéma trouvé : http://www.epanorama.net/circuits/microphone_powering.html
adapté depuis les PZM mods (modification d’un micro « de surface ») par Christopher Hick : http://www.uneeda-audio.com/pzm/pzm_ch.htm
Relativement à la qualité de la capsule (rapport S/N ~ 50db max), ça marche plutôt bien. Peu de parasites sur un cordon symétrique 15m. Peut-être quand même une une petite boucle de masse qui fait un hum ?
Ou bien c’est une mauvaise réjection des fréquences radio (buzz intermittent dans les aigus), ou bien les deux signaux inverses sont mal appairés (résistances de tolérance 5%).
Certains composants sont chers et/ou difficiles à trouver. Par exemple les condensateurs « plastic film ». Me pose aussi la question de l’intensité/puissance que doivent accepter les résistances. J’ai mis des 1/4W et des 0,6W pour certaines qui doivent être précises (tolérance 1%), et ça n’a pas l’air de poser problème.